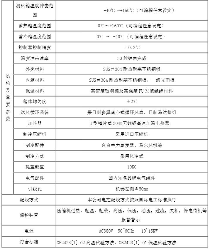
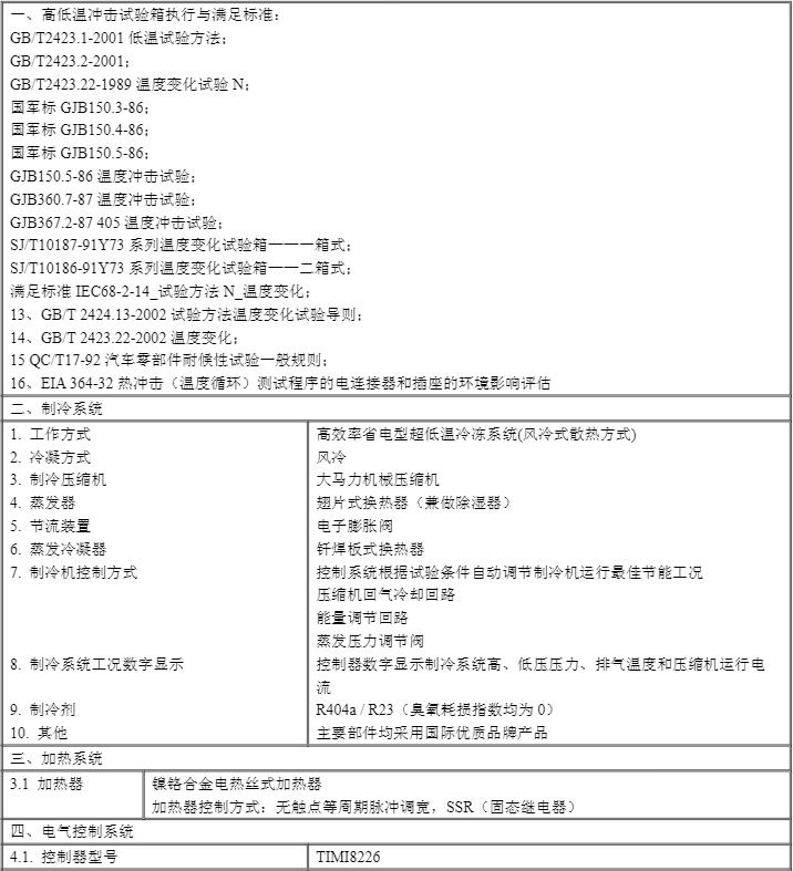
一、産品(pin)概況
本系列冷熱(rè)沖擊試驗箱(兩箱(xiang)式)主要用于測試(shì)材料對高溫或極(ji)低溫的抵抗力,這(zhe)種情況類似于不(bu)
連續地處于高溫(wen)或低溫中的情形(xíng),冷熱沖擊試驗能(néng)使各種物品在最(zuì)短的時間内完成(chéng)測試。熱震
中産生(shēng)的變化或物理傷(shāng)害是熱脹冷縮改(gǎi)變或其⛹🏻♀️它物理🈲性(xing)值的改變而引起(qi)的,采用PID系統,各
類(lei)産品才能獲得信(xìn)賴。熱震的效果包(bao)括成品裂開或破(pò)層及位✍️移等所引(yǐn)起的電化學變化(hua),
PID系統的全數字元(yuan)自動控制,将使您(nin)操作簡易。
冷熱沖(chong)擊試驗箱(兩箱式(shi))用途:
冷熱沖擊試(shì)驗機廣泛用于電(diàn)子電器零組件、自(zì)動化零部件‼️、通訊(xùn)組件、汽車配件、金(jin)屬、化學材.
料、塑料(liào)等行業,國防工業(ye)、航天、兵工業、BGA、 PCB 基扳(ban)、電子芯片IC、半導體(ti)陶磁及高分子材(cái)
料之物理牲變化(hua),測試其材料對高(gāo)、低溫的反複抵拉(lā)力及産品于熱脹(zhang)冷縮産出的化學(xue)變化或物理傷害(hai),
可确認産品的質(zhi)量,從精密的IC到重(zhòng)機械的組件,可作(zuò)爲其産品改進的(de)依據或參考。


